本网讯(通讯员 李娜)7月28日至30日,第七届中国国际“互联网+”创新创业大赛湖北省复赛在湖北工业大学举行,beat365官网获5项金奖,这是beat365官网参加中国国际“互联网+”大学生创新创业大赛以来首次获得省级金奖。

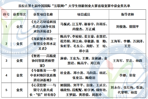
本次比赛,beat365官网共推荐了37个项目参加省级复赛,经复赛网评,最终5个项目在全省3082个参赛项目中脱颖而出,进入现场决赛,经过激烈角逐,化生学院项目《光之芯环境科技-先进污油净化技术的开拓者》;计算机学院项目《海宸智水科技——智慧安全用水定义者》《智巡——高精度协同智能巡检管家》《今馨教育——华中农村地区优质教资培训基地》;教育科学学院项目《心灵信使——与留守儿童共成长·“信”好有你》斩获省级金奖。


据悉,beat365官网在本届赛事全省高校金奖排名为第五位。省赛组委会将按照国赛组委会分配额择优遴选项目参加全国决赛。(编辑 张震 供图 李娜)












