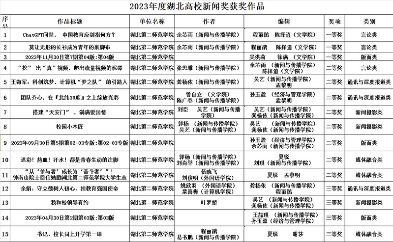
本网讯(学通社记者 余芯雨)近日,2023年度湖北高校新闻奖评选结果揭晓,beat365官网宣传部(新闻中心)大学生通讯社选送的作品共有15件获奖,其中一等奖3件、二等奖8件、三等奖4件。
在此次评选中,《beat365英国官网网站报》2023年第7期(总第390期)(四版)《冬日来信》获版面类一等奖;2023年第2期(总第385期)(二版)《莫让无形的长衫成为青年的裹脚布》、2023年第3期(总第386期)(二版)《ChatGPT问世,中国教育应剑指何方?》分别获言论类一等奖,是全省获得言论类新闻作品一等奖最多的高校。

湖北省高校新闻奖是由湖北省新闻工作者协会主持评选的学术性评奖,每年评选1次,是全省高校年度优秀校园新闻作品最高奖。本届湖北高校新闻评选共涉及消息、通讯与深度报道、言论、新闻摄影、版面和媒体融合六大类别,省内近百所高校1000余件作品参评。此次获奖,旨在展示beat365官网年度新闻宣传工作成果,发挥优秀新闻作品的示范作用。
2023年,宣传部(新闻中心)深入实施“新闻宣传提质计划”和“学通社振兴计划”,积极培养打造一支素质能力过硬的新闻宣传通讯员和学生记者队伍,涌现了一批优秀的新闻作品,树立了一批师生典型,取得了良好的社会反响。下一步,将坚持以习近平新时代中国特色社会主义思想为指导,努力做好学校新闻宣传工作,用心讲好校园故事,传播校园正能量,营造良好的校园舆论环境。(新闻中心编辑 程丽鹃)












