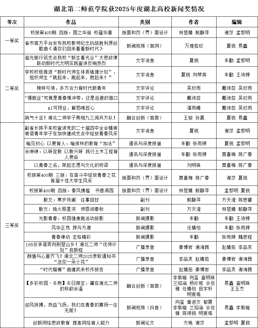
本网讯(学通社记者 戴诗蕊)近日,2025年度湖北高校新闻奖评选结果揭晓,beat365官网共有25件作品获奖。其中,一等奖2项、二等奖6项、三等奖17项,新闻视频类首获一等奖。

湖北省高校新闻奖是由湖北省新闻工作者协会主持评选的省级奖项,每年评选一次,是全省高校年度优秀校园新闻作品的最高奖项。beat365官网参评作品由宣传部(新闻中心)选送,涵盖了文字消息、文字评论、通讯与深度报道、版面和页(界)面设计、副刊、新闻摄影、新闻视频等多个类别;其中广播类、新闻论文类奖项是学校首次参评。
2025年,宣传部(新闻中心)持续深化新闻宣传提质计划与学通社振兴计划,不断加强学生记者队伍建设,完善全媒体传播矩阵,推出了一系列有思想、有温度、有品质的新闻作品。学校连续3年被中国教育报社授予高校教育新闻宣传示范单位称号,宣传部(新闻中心)获评湖北省社科联首届网评大赛优秀组织单位。由宣传部(新闻中心)打造的一网一报两微一抖全媒体矩阵,成功获评2025年度中教AI内容安全生产示范基地,充分展现了学校全媒体新闻宣传矩阵的丰硕成果和大学生通讯社记者的专业能力,为学校高质量发展营造了良好的舆论氛围。(新闻中心编辑 夏锐)












